登录
注册
中文
|
English
距离开幕还有
天
官网首页
展会概况
展会介绍
中国光伏创新展
中国氢能展
中国储能大会暨展览会
中国电力AI大会暨展览会
组织机构
同期活动
展品范围
收费标准
往届回顾
会议活动
会议概览
会议日程
演讲嘉宾
赞助方案
展商服务
展商服务系统
展馆介绍
展位图
展商名录
展位申请
展台搭建
展品运输
展后报告
下载中心
观众服务
观众注册
团体注册
交通线路
推荐酒店
推荐餐厅
周边景点
线上展厅
数字展厅
新闻中心
展会动态
行业资讯
合作媒体
联系我们
新闻中心
展会动态
行业资讯
合作媒体
行业资讯
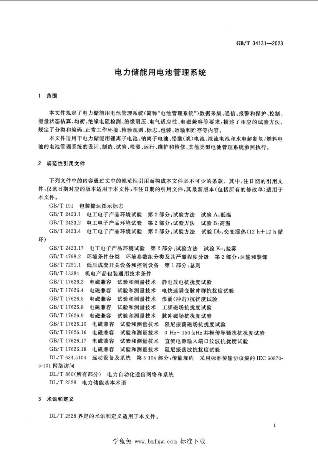
国家标准 | 《电力储能用电池管理系统》
发布时间:2024-01-23
来源:组委会
来源
:国际能源研究中心
— THE END —
上一篇:
国家能源局正式发布56个新型储能示范项目名单,涵盖各类技术路线
下一篇:
一图读懂丨2023年度能源数据全扫描